Outsourcing High Tech Limited (OutHT) assimilates a well defined set of artifacts in its engineering and development projects. These artifacts are among those that are produced when mature software engineering principles are enforced in the systems development lifecycle. As projects are executed computing deliverables are assimilated and published for review, testing, and validation. These deliverables range from coded methods, classes, procedures, screens, and other logic that intelligently weaved into fully functional transactions.
Methods/Practices
OutHT applies strict methods and practices in planning and executing projects, and produces the artifacts that are critical to ensure that deliverables are on schedule, satisfy requirements, and are within budget.
Engineering/Development
OutHT observes strict engineering discipline throughout the development lifecycle, and have continuous reviews with end users to solicit constructive feedback on deliverables well before these are considered final.
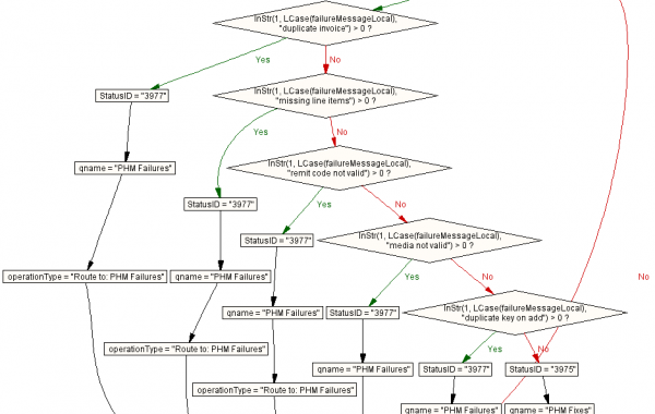
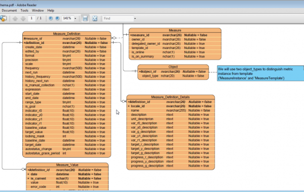
The charts in this section are exhibited by selecting desirable artifacts and deliverables listed in the dropdowns provided to the left. These charts are image exhibits of real artifacts and deliverables assimilated and published in past projects and serve as representative outputs of OutHT's technical savvy and robust engineering practices. Depending on the nature and complexity of projects, there may be more sophisticated outputs, and in these cases of increased complexity greater interaction occurs between OutHT and users to avoid miscommunications and ambiguities.


